The Tricky World of Tattoo Copying
Tattooing sits at a crossroads between ancient craft and modern art. Artists spend years developing a signature hand — a personal way of rendering linework, shading, and composition that is as individual as a fingerprint. When someone copies that work without permission, it isn’t just bad manners. It strikes at the economic livelihood and creative identity of the original artist.
Yet the line between inspiration and copying is rarely clean. Understanding where it falls — and why it matters — is essential knowledge for both clients and working tattooers.
Inspiration vs. Copying: Where Is the Line?
Every tattoo artist learns by studying others. Traditional Japanese irezumi, American traditional flash, blackwork geometry — none of these styles appeared from nowhere. They evolved through generations of artists borrowing, adapting, and building on what came before. That process of creative inheritance is how any artistic tradition grows.
The problem arises when borrowing becomes replication.
Taking inspiration means absorbing the language of another artist’s work — their use of negative space, their approach to texture, their color palette — and then expressing something new through your own hand. Copying means taking the specific output of another artist’s creative labor and reproducing it, often without credit, sometimes for profit.
The practical test is simple: if a client could reasonably mistake your tattoo for the original artist’s work, you’ve crossed the line.
Why Developing an Original Style Matters
Artists who lean on copying rather than developing their own voice face a ceiling. Clients who discover a tattooer’s work through their portfolio expect that style when they sit in the chair. If that style belongs to someone else, the relationship is built on a false premise — and that reputation erodes fast in a community where word travels quickly.
More practically: originality is the only form of career protection available to a tattooer. Copyright law as it applies to tattoos is ambiguous and difficult to enforce. Your distinct hand is the one asset a copycat cannot take from you.
Tattoo Flash: The Exception With Its Own Rules
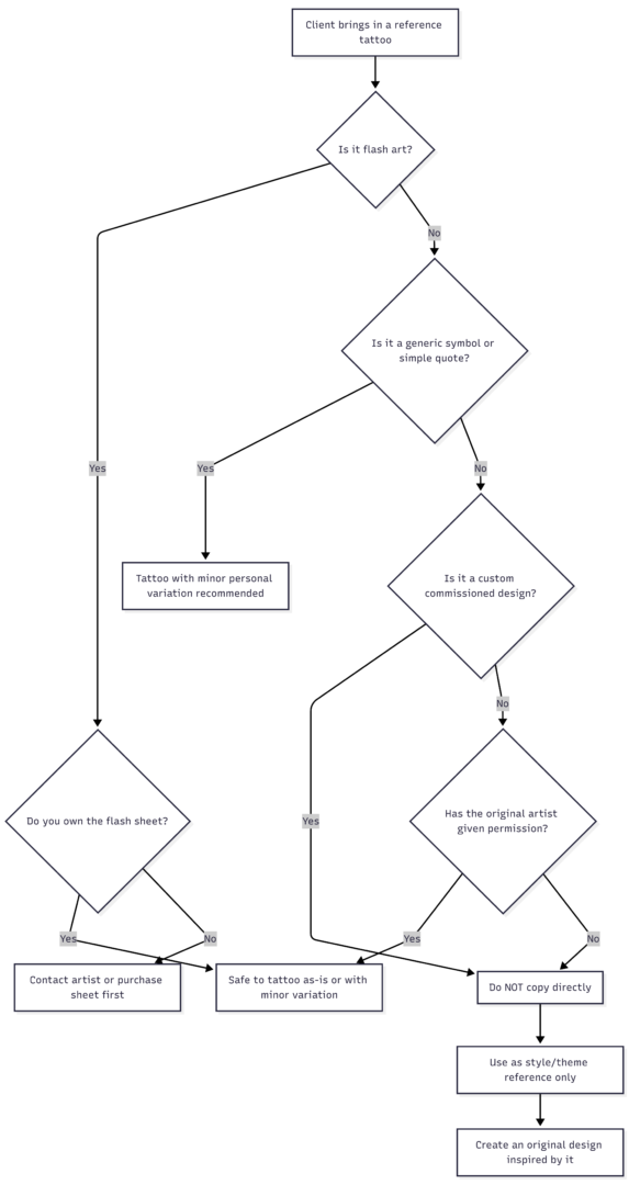
Tattoo flash occupies a unique cultural position in this conversation. Flash refers to pre-drawn designs — traditionally displayed on the walls of tattoo shops — that are available for any client to choose and any artist to tattoo. Panthers, anchors, swallows, roses, daggers: these images have been replicated across millions of skins for over a century, and that reproduction is precisely the point.
Flash is designed for copying. Custom work is not.
| Type of Design | Can You Copy It? | Conditions |
|---|---|---|
| Flash (purchased sheet) | Yes | You must own/buy the flash sheet |
| Flash (another shop’s display) | No | Without permission or purchase |
| Custom commissioned design | No | This is the artist’s original IP |
| Generic symbols (hearts, words) | Generally yes | Minor variation recommended |
| Celebrity / public figure tattoos | With caution | Offer a reimagined version instead |
When you buy a flash sheet, you are purchasing a license to reproduce those designs. That transaction makes copying legitimate. Photographing a competitor’s wall flash and tattooing it without payment does not.
How Social Media Changed the Copying Problem
Before Instagram, tattoo theft was geographically limited. An artist working in Tokyo was unlikely to know — or care — if someone in Texas copied their design. The internet collapsed that distance overnight.
Today, a single post can reach millions of people globally within hours. That visibility is the reason most professional tattooers maintain active social media accounts — it is their primary marketing channel, their portfolio, and their proof of authorship all in one.
But that same reach makes copying easier and more visible than ever. A client in one country can screenshot a design from an artist in another, walk into a local shop, and request an exact replica. The original artist may never know. Or they may find out immediately because the copy gets posted to Instagram and tagged incorrectly.
Copyright law has not kept pace with this reality. In most jurisdictions, a tattoo qualifies as a protectable artistic work — but enforcing that protection across international borders, or even within the same city, requires resources most independent artists don’t have.
The practical advice: post your work anyway. The reach you gain from consistent posting almost always outweighs the copying risk. Document your original designs thoroughly — dated sketches, design files, time-stamped posts — so that if a dispute arises, you have clear evidence of prior creation.
The Career Cost of Being Known as a Copycat
The tattoo industry is small in a way that outsiders often underestimate. Conventions, online communities, guest spots, and shop networks mean that reputation travels across the globe with surprising speed. An artist who copies will be noticed — and the consequences arrive quickly.
Blacklisting is real. Shops will refuse to hire or host an artist known for copying. Convention promoters will decline applications. Other artists will publicly call out the theft on social media, sometimes reaching hundreds of thousands of followers. In an industry where new clients are largely driven by word-of-mouth and social proof, this kind of reputational damage can end a career within months.
Beyond the professional consequences, there is the simple ethical dimension: tattoo artists are not technicians executing other people’s designs. They are creators. Treating their work as freely available for reproduction denies that basic fact.
Handling Client Requests to Copy Another Artist’s Work
This situation comes up constantly. A client arrives with a screenshot of someone else’s tattoo and says: “I want exactly this.”
How you handle it defines your professionalism.
Step 1 — Listen without judgment. The client almost certainly doesn’t understand why this is a problem. They’ve seen a design they love and want it on their skin. That impulse is understandable.
Step 2 — Explain the issue clearly. Let them know that replicating another artist’s custom work isn’t something you’re willing to do, and briefly explain why: it harms the original artist, and it means they’d be walking around with a lesser version of someone else’s personal piece.
Step 3 — Offer a genuine alternative. This is where your skill as a designer earns its keep. Ask what draws them to the reference. Is it the subject matter? The style? The composition? Use that information to create something new — inspired by the same source, but built from scratch to be uniquely theirs.
This approach protects your integrity, builds client trust, and usually produces a better tattoo than a copy would have.
Celebrity Tattoos and the Copying Phenomenon
Celebrity tattoos have always driven demand. When a well-known figure debuts a striking piece, shops across the world field requests for replicas within days. This creates a specific ethical challenge because the designs are simultaneously very public and still someone’s personal, often deeply meaningful, body art.
The professional approach is the same as with any copy request: use the celebrity’s tattoo as a reference point for theme and style, not a blueprint for reproduction. If a client admires the overall aesthetic of a celebrity’s sleeve, that tells you something about their taste. It does not give you license to reproduce someone else’s custom work stroke for stroke.
There is also a quality argument. The original piece was designed by a specific artist for a specific body, in a specific style they have spent years developing. A reproduction done by a different artist in a different style will almost never match the quality of the original — and the client ends up with an inferior version of something that wasn’t theirs to begin with.
When Matching Tattoos Are Okay
Matching tattoos between friends, partners, or family members occupy a different ethical space. When two people mutually agree to get identical or closely matched tattoos as a deliberate expression of connection, the consent of both parties is built into the decision. No one is harmed.
The same logic applies to memorial tattoos honoring a shared loss, or tribute pieces where the subject of the tattoo has given their blessing.
The key distinction is consent and relationship. Copying a stranger’s deeply personal memorial tattoo — say, a portrait piece or a tribute to a lost child — because you like the design is a different matter entirely, regardless of technical legality.
A Decision Framework for Artists

What Clients Should Understand
Clients carry responsibility here too. Bringing a screenshot of someone else’s custom tattoo and requesting an exact copy puts the artist in an awkward position — and it ultimately shortchanges the client.
A custom tattoo designed specifically for you, your body, and your story will always be more meaningful than a replica of someone else’s. Good tattoo artists are capable of taking a concept you love and making it uniquely yours. That process — the back-and-forth of design, revision, and refinement — is part of what you’re paying for.
The right way to use a reference image: show it to your artist as an example of aesthetic direction, not a blueprint. Say “I love the energy of this piece” or “I want something in this style” rather than “make me this exact tattoo.” That one shift changes the dynamic from copying to collaboration.
Summary: The Ethics of Tattoo Copying at a Glance
| Scenario | Verdict | Notes |
|---|---|---|
| Copying another artist’s custom work | Not acceptable | Creative theft regardless of intent |
| Using another tattoo as style reference | Acceptable | Keep it as inspiration, not blueprint |
| Tattooing purchased flash sheets | Acceptable | The purchase grants reproduction rights |
| Replicating a celebrity’s tattoo exactly | Not recommended | Offer a reimagined version instead |
| Matching tattoos between consenting individuals | Acceptable | Mutual consent changes the ethics |
| Generic symbols with minor variation | Generally acceptable | Aim for personalization where possible |
| Copying after receiving explicit artist permission | Acceptable | Document the permission |
The tattoo industry has survived and thrived because of its creative culture — the constant push toward new styles, new techniques, and new ways of marking skin with meaning. That culture depends on artists being able to protect their creative work, develop their own voices, and build reputations on the strength of original design.
Copying undermines all of that. Inspiration, done with integrity, keeps it alive.
Please share this The Tricky World of Tattoo Copying with your friends and do a comment below about your feedback.
We will meet you on next article.
Until you can read, Polynesian Tattoos Men 4K HD Designs